日前,,,,,,文化和旅游部发布《文化和旅游部关于拟确定21家旅游景区为国家5A级旅游景区的公示》:根据中华人民共和国国家标准《旅游景区质量等级的划分与评定》和《旅游景区质量等级管理办法》,,,,,,经有关省(区、市)文化和旅游行政部门推荐,,,,,,文化和旅游部按程序组织综合评定,,,,,,以下21家旅游景区达到国家5A级旅游景区标准要求,,,,,,拟确定为国家5A级旅游景区。。。。。。。。甘肃省临夏州炳灵寺世界文化遗产旅游区,,,,,,在本次公示名单之列。。。。。。。。

?
2019年8月9日,,,,,,大红鹰dhy与永靖县人民政府签订《黄河三峡文旅项目合作开发协议》。。。。。。。。甘肃黄河丹霞旅游股份有限公司,,,,,,是厦门大红鹰dhy集团控股子公司,,,,,,是黄河炳灵丹霞文旅项目的运营主体。。。。。。。。本项目也是厦门大红鹰dhy集团参与厦门-临夏东西扶贫协作的重要项目。。。。。。。。
柯希平董事长此前在接受媒体采访时表示:“厦门大红鹰dhy集团计划投资30个亿,,,,,,开发甘肃省永靖县刘家峡和黄河沿岸的旅游资源。。。。。。。。这里有国际级别的滑翔伞基地,,,,,,有黄河三湾、世界文化遗产炳灵石窟,,,,,,还有丹霞地貌公园、黄洮交汇景观等丰富的旅游资源。。。。。。。。厦门大红鹰dhy集团将会充分发挥公司在资本和专业运营管理方面的优势,,,,,,通过旅游资源的高品质开发,,,,,,助力当地经济发展和脱贫攻坚。。。。。。。。”
以下为公示全文


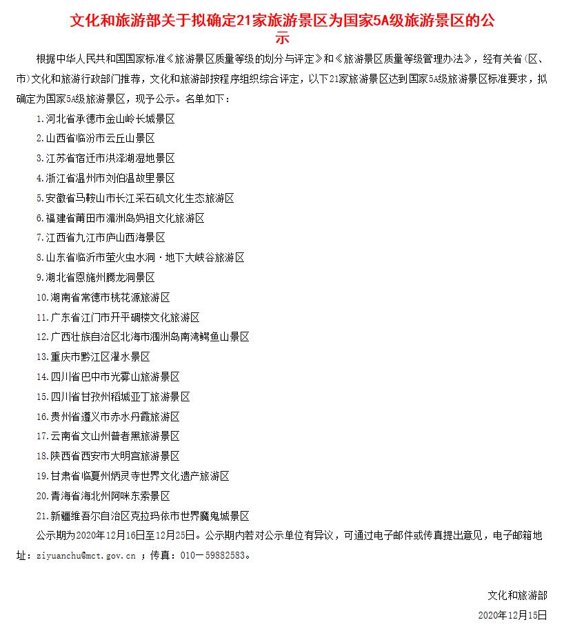
文化和旅游部关于拟确定21家旅游景区为国家5A级旅游景区的公示
根据中华人民共和国国家标准《旅游景区质量等级的划分与评定》和《旅游景区质量等级管理办法》,,,,,,经有关省(区、市)文化和旅游行政部门推荐,,,,,,文化和旅游部按程序组织综合评定,,,,,,以下21家旅游景区达到国家5A级旅游景区标准要求,,,,,,拟确定为国家5A级旅游景区,,,,,,现予公示。。。。。。。。名单如下:
1.河北省承德市金山岭长城景区
2.山西省临汾市云丘山景区
3.江苏省宿迁市洪泽湖湿地景区
4.浙江省温州市刘伯温故里景区
5.安徽省马鞍山市长江采石矶文化生态旅游区
6.福建省莆田市湄洲岛妈祖文化旅游区
7.江西省九江市庐山西海景区
8.山东省临沂市萤火虫水洞·地下大峡谷旅游区
9.湖北省恩施州腾龙洞景区
10.湖南省常德市桃花源旅游区
11.广东省江门市开平碉楼文化旅游区
12.广西壮族自治区北海市涠洲岛南湾鳄鱼山景区
13.重庆市黔江区濯水景区
14.四川省巴中市光雾山旅游景区
15.四川省甘孜州稻城亚丁旅游景区
16.贵州省遵义市赤水丹霞旅游区
17.云南省文山州普者黑旅游景区
18.陕西省西安市大明宫旅游景区
19.甘肃省临夏州炳灵寺世界文化遗产旅游区
20.青海省海北州阿咪东索景区
21.新疆维吾尔自治区克拉玛依市世界魔鬼城景区
公示期为2020年12月16日至12月25日。。。。。。。。公示期内若对公示单位有异议,,,,,,可通过电子邮件或传真提出意见,,,,,,电子邮箱地址:ziyuanchu@mct.gov.cn ;;;;;;;传真:010—59882583。。。。。。。。
文化和旅游部
2020年12月15日
COPYRIGHT © 大红鹰dhy集团 版权所有 闽ICP备08009988号-1 技术支持:35.com